跳到主要內容區塊
  • :::
  • 回首頁
  • 網站導覽
  • 字級
    • 大
    • 中
    • 小
  • 搜尋

臺東市公所全球資訊網 臺東市公所全球資訊網

 
  • 認識臺東
    • 細說台東
    • 歷史沿革
    • 轄區介紹
    • 觀光旅遊
  • 訊息公告
    • 最新消息
    • 公告宣導
    • 活動訊息
    • 人事徵才
    • 施工訊息
    • 活動花絮
    • 影音專區
  • 交流園地
    • 市長信箱
    • 陳情與建議
    • 市長臉書
    • 機關臉書
  • 便民服務
    • 網路查報
    • 常用服務電話
    • 里民服務
    • 網網相連
    • 常見問題及答覆
  • 業務專區
    • 民政與兵役業務
    • 財稅業務
    • 農林漁牧工商業務
    • 工程與都計業務
    • 社會福利業務
    • 原住民業務
    • 環境清潔業務
    • 公園路燈業務
    • 殯葬業務
    • 一般行政業務
    • 人事業務
    • 主計業務
    • 政風業務
    • 幼兒托育業務
  • 機關介紹
    • 市長專欄
    • 組織職掌
    • 施政目標
  • 資訊公開
    • 防災資訊
    • 國小學區查詢
    • 補助及利衝法公開專區
    • 施政計畫報告
    • 市務會議
    • 統計年報
    • 預算決算公開
    • 本所法規查詢
    • 公共債務公開
    • 政策宣導廣告預算執行
    • 出國報告專區
    • 申請閱覽抄錄複製檔案

臺東市115學年度國民小學學區劃分表及作業流程

  1. 首頁
  2. 業務專區
  3. 民政與兵役業務
:::

業務專區

  • 民政與兵役業務
  • 財稅業務
  • 農林漁牧工商業務
  • 工程與都計業務
  • 社會福利業務
  • 原住民業務
  • 環境清潔業務
  • 公園路燈業務
  • 殯葬業務
  • 一般行政業務
  • 人事業務
  • 主計業務
  • 政風業務
  • 幼兒托育業務
:::
                 
  • 發布日期 2026年01月21日
  • 發布單位 民政課
  • 瀏覽數 418

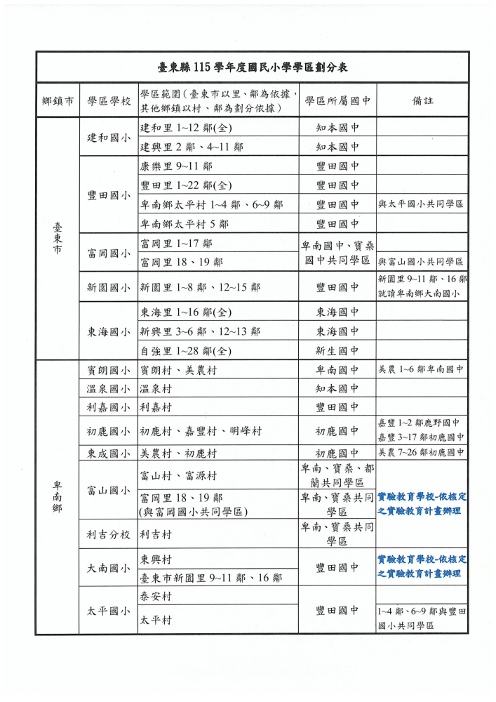
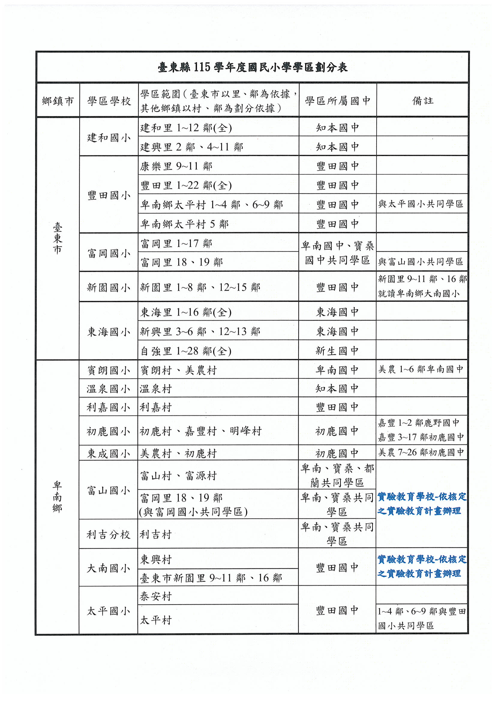
臺東市115學年度國民小學學區劃分及作業流程

 

相關圖片

img-260121161249-0001

img-260121161249-0001.jpg

img-260121161249-0002

img-260121161249-0002.jpg

img-260121161249-0003

img-260121161249-0003.jpg

相關附件

檔案名稱 格式 格式
115學年度國民小學新生入學作業流程 .pdf
友善列印 回上頁 上一筆
展開

認識臺東

  • 細說台東
  • 歷史沿革
  • 轄區介紹
  • 觀光旅遊

交流園地

  • 市長信箱
  • 陳情與建議
  • 市長臉書
  • 機關臉書

便民服務

  • 網路查報
  • 常用服務電話
  • 里民服務
  • 網網相連
  • 常見問題及答覆

業務專區

  • 民政與兵役業務
  • 財稅業務
  • 農林漁牧工商業務
  • 工程與都計業務
  • 社會福利業務
  • 原住民業務
  • 環境清潔業務
  • 公園路燈業務
  • 殯葬業務
  • 一般行政業務
  • 人事業務
  • 主計業務
  • 政風業務
  • 幼兒托育業務

資訊公開

  • 防災資訊
  • 國小學區查詢
  • 補助及利衝法公開專區
  • 施政計畫報告
  • 市務會議
  • 統計年報
  • 預算決算公開
  • 本所法規查詢
  • 公共債務公開
  • 政策宣導廣告預算執行
  • 出國報告專區
  • 申請閱覽抄錄複製檔案
網站導覽 隱私權及資訊安全 政府網站資料開放宣告 市公所位置圖
臺東市公所全球資訊網logo

公所地址: 95043臺東市博愛路365號 總機電話: (089)325301 市政信箱:ttcity@ttc.taitung.gov.tw

Copyright © 2026 臺東市公所全球資訊網. All rights reserved.
    
通過無障礙AA級 QRcode